全国服务热线:16763326027      
制程能力
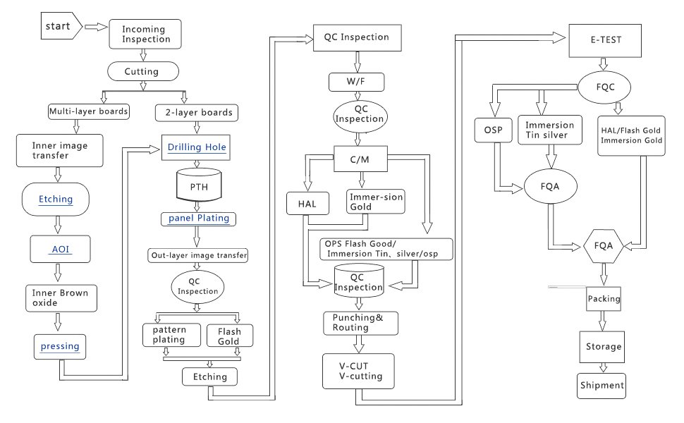
生产工艺

联系我们

手机:16763326027
邮箱:xchjmdz@163.com
地址:深圳市宝安区沙井街道步涌社区大兴一路11号南101



扫一扫,关注我们!
CopyRight © 2022 深圳市鑫昌弘精密电子有限公司 All Right Reserved. 粤ICP备2022148879号

在线
客服

在线客服服务时间:9:00-18:00

选择下列客服马上在线沟通:

客服
热线

0755-2370085
7*24小时客服服务热线

关注
微信

关注官方网站
顶部